- 首页 > 知识库 > >

文章插图
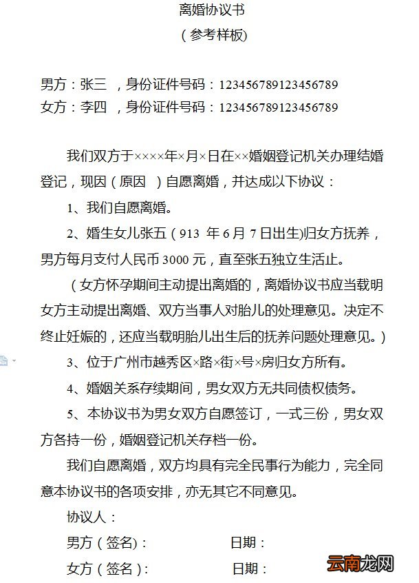
离婚协议模板模板:
模板下载链接:
点击打开链接
【中山离婚协议书模板】

文章插图
- 甜品店的优势与劣势swot分析,甜品店的优势与劣势swot分析?
- 老龄化服务创业项目,老龄化服务创业项目经验分享?
- 产品代理销售方案,产品代理销售方案策略分析?
- cps推广是什么意思,cps推广名词含义解释?
- 毕业论文初稿要写到什么程度,毕业论文初稿要写到什么程度及出现的问题?
- 淘宝客推广,淘宝客推广定义攻略?
- 10元店进货渠道,10元店进货渠道如何选品?
- 免费入驻的卖货平台,免费入驻的卖货平台有哪些?
- 创业团队主要五个职务,抖音运营创业团队主要五个职务?
- 淘宝网客服,淘宝网客服的话术技巧?