
文章插图
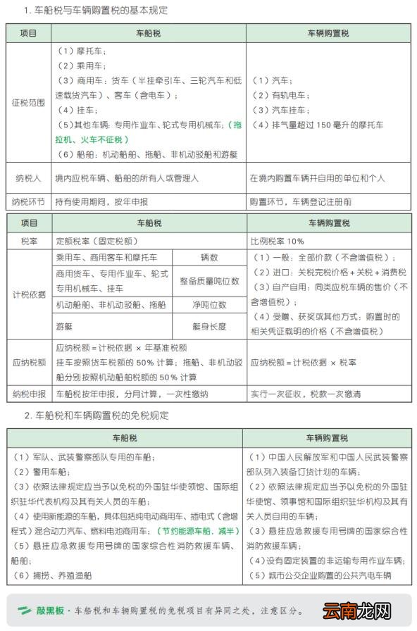
【考试现场·单选题】根据车船税法律制度的规定,下列各项中,不属于车船税征税范围的是(? ? ) 。(2020 年)
A. 摩托车
B. 自行车
C. 商用车
【2020年车船税取消了 车船税多少钱】D. 乘用车
【答案】B
【解析】选项 A、C、D,摩托车、商用车、乘用车均属于车船税征税范围;选项 B,自行车不属于车船税征税范围 。故选 B 。
【巅峰提升·单选题】根据车辆购置税法律制度的规定,下列各项中,不属于车辆购置税征税范围的是() 。
A. 排气量 200 毫升的摩托车
B. 火车
C. 汽车
D. 有轨电车
【答案】B
【解析】车辆购置税的征税范围包括汽车、有轨电车、汽车挂车、排气量超过 150 毫升的摩托车,不包括火车 。故选 B 。
- 甜品店的优势与劣势swot分析,甜品店的优势与劣势swot分析?
- 老龄化服务创业项目,老龄化服务创业项目经验分享?
- 产品代理销售方案,产品代理销售方案策略分析?
- cps推广是什么意思,cps推广名词含义解释?
- 毕业论文初稿要写到什么程度,毕业论文初稿要写到什么程度及出现的问题?
- 淘宝客推广,淘宝客推广定义攻略?
- 10元店进货渠道,10元店进货渠道如何选品?
- 免费入驻的卖货平台,免费入驻的卖货平台有哪些?
- 创业团队主要五个职务,抖音运营创业团队主要五个职务?
- 淘宝网客服,淘宝网客服的话术技巧?
