
文章插图
西安大学生公租房过渡满了怎么办
【西安大学生公租房过渡满了怎么办】过渡期满可以按照社会公租房进行资格审核,也可以自行选择办理退出手续或按照市场租金重新签订租住合同 。
过渡期是多久
普通高校新毕业大学生给予1年租住过渡期;985、211院校新毕业大学生给予2年租住过渡期 。
租金标准
过渡期内,租金标准执行廉租住房租金(建筑面积2.89元/平方米) 。过渡期满,根据公租房资格审核情况重新确定租金标准 。
退出方式
过渡期内,新毕业大学生可随时在公租房物业服务企业申请办理退出手续 。过渡期满,经审核不符合公租房准入条件的,不强制退出,可根据大学生意愿,自行选择办理退出手续或按照市场租金重新签订租住合同 。
社会公租房申请条件
1、具有本市城六区城镇户籍的家庭及人员(不含在校大中专学生);或在本市城六区长期居住的外来务工人员及新就业职工的家庭及人员;注:西安公租房申请先去社区登记,符合资格,有房源社区会通知申请,不知道社区在哪请咨询物业 。
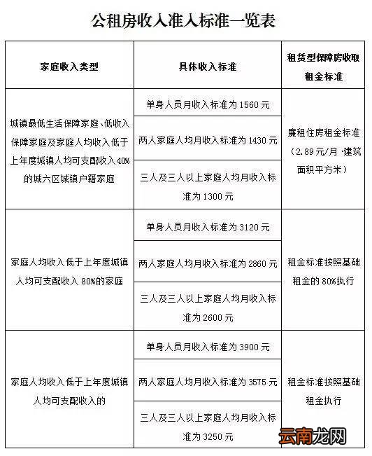
2、家庭收入符合准入条件
查看收入及租金标准图表:

文章插图
3、家庭人均住房建筑面积低于市政府规定的相应标准(家庭人均住房建筑面积低于17平方米)
4、单身人员须年满18周岁且在本市具有稳定工作及收入 。
- 11c是多大码鞋子,11c是28码的鞋子属于童鞋
- 香椿苗怎么吃好吃,以香椿为主做出来的菜肴
- 不锈钢杯子能泡茶吗,不会和茶叶水发生不良的反应
- 学生证上的乘车区间怎么填 让我告诉你
- 旅游咨询公司经营范围 可以做什么
- 行李箱尺寸 有什么尺寸
- 卫生间瓷砖铺贴方法 你懂了吗
- 马桶防溅水最好的办法 马桶防溅水妙招
- 窗花剪纸教程 教你剪简单窗花
- maggie英文名什么意思 现在你明白了吗
