
文章插图
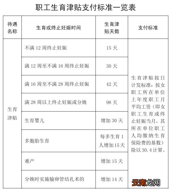
天津生育津贴日计发标准,按照女职工所在单位上年度职工月平均工资(即女职工生育或终止妊娠当月,其所在用人单位职工人均缴纳生育保险费的基数)除以30.4计算 。
女职工生育津贴计发标准为:
【年天津职工生育津贴发放标准】1、妊娠不满12周终止妊娠,享受15天的生育津贴;
2、妊娠满12周至不满16周终止妊娠的,享受30天的生育津贴;
3、妊娠满16周至不满28周终止妊娠的,享受42天的生育津贴;
4、分娩或妊娠满28周以上终止妊娠的,享受 98天的生育津贴 。
女职工生育遇下列情况时,增加生育津贴:
1、生育婴儿的,增加30天的生育津贴;
2、多胞胎生育的,每多生育1人增加15天的生育津贴;
3、难产的,增加15天的生育津贴;
4、分娩室实施输卵管结扎术的,增加14天的生育津贴 。

文章插图
- 11c是多大码鞋子,11c是28码的鞋子属于童鞋
- 香椿苗怎么吃好吃,以香椿为主做出来的菜肴
- 不锈钢杯子能泡茶吗,不会和茶叶水发生不良的反应
- 学生证上的乘车区间怎么填 让我告诉你
- 旅游咨询公司经营范围 可以做什么
- 行李箱尺寸 有什么尺寸
- 卫生间瓷砖铺贴方法 你懂了吗
- 马桶防溅水最好的办法 马桶防溅水妙招
- 窗花剪纸教程 教你剪简单窗花
- maggie英文名什么意思 现在你明白了吗
